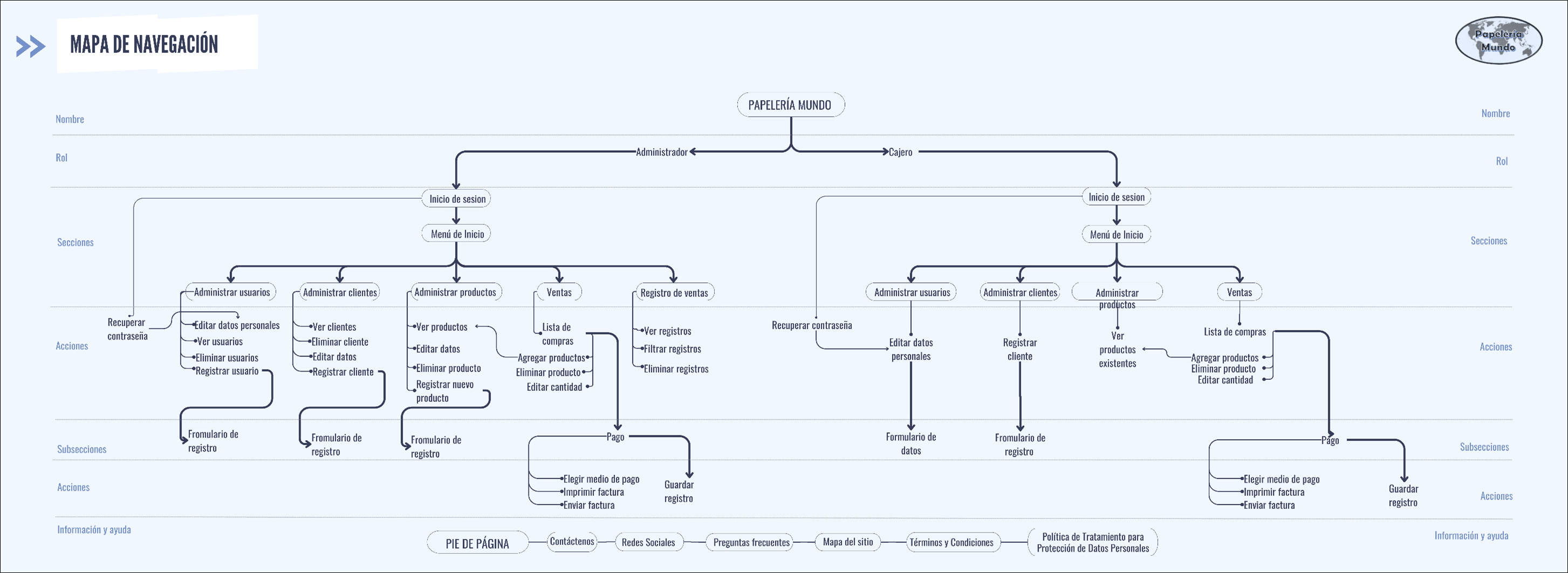
PAPELERÍA MUNDO
Inicio